东莞市知识产权保护协会
Dongguan Intellectual Property Protection Association
工作日9:00-18:00
0769-22993681/22993685
网站首页
协会介绍
协会简介
会长简介
协会章程
业务介绍
荣誉称号
人民调解委员会
协会专家
入会申请
协会动态
通知公告
新闻动态
会员风采
会员名录
入会申请
政策头条
联系我们
您的位置:
首页
>
通知公告
>
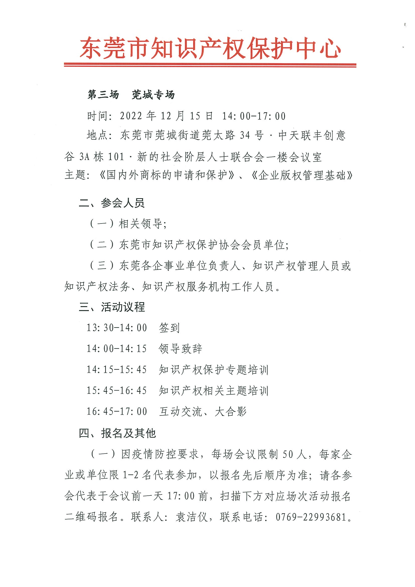
关于开展2022年度知识产权保护专题培训活动的通知
协会动态
Association Tendency
·
通知公告
·
新闻动态
联系我们
Contact Us
·
电话:
·
邮箱:
·
地址:
·
微信公众号:
·
小助手企业号:
关于开展2022年度知识产权保护专题培训活动的通知
来源:
东莞市知识产权保护协会
发布时间: 2022-12-12
浏览次数: 153
上一条:
转发知识产权促进相关业务工作流程、办事指引
下一条:
转发关于延长2023年省知识产权专项资金下放东莞市审批权限知识产权促进类项目库申报期限的通知
快速入口
国家知识产权局
东莞市市场监督管理局
广东省知识产权公共信息综合服务平台
东莞市知识产权信息共享服务平台
协会介绍
协会动态
会员风采
政策头条
联系我们
服务时间
9:00-18:00 周一至周五
邮箱
dgippa@163.com
联系电话
联系地址
@ 2021 东莞市知识产权保护协会 版权所有 | 技术支持 科兜网 |
粤ICP备2022135547号