东莞市知识产权保护协会
Dongguan Intellectual Property Protection Association
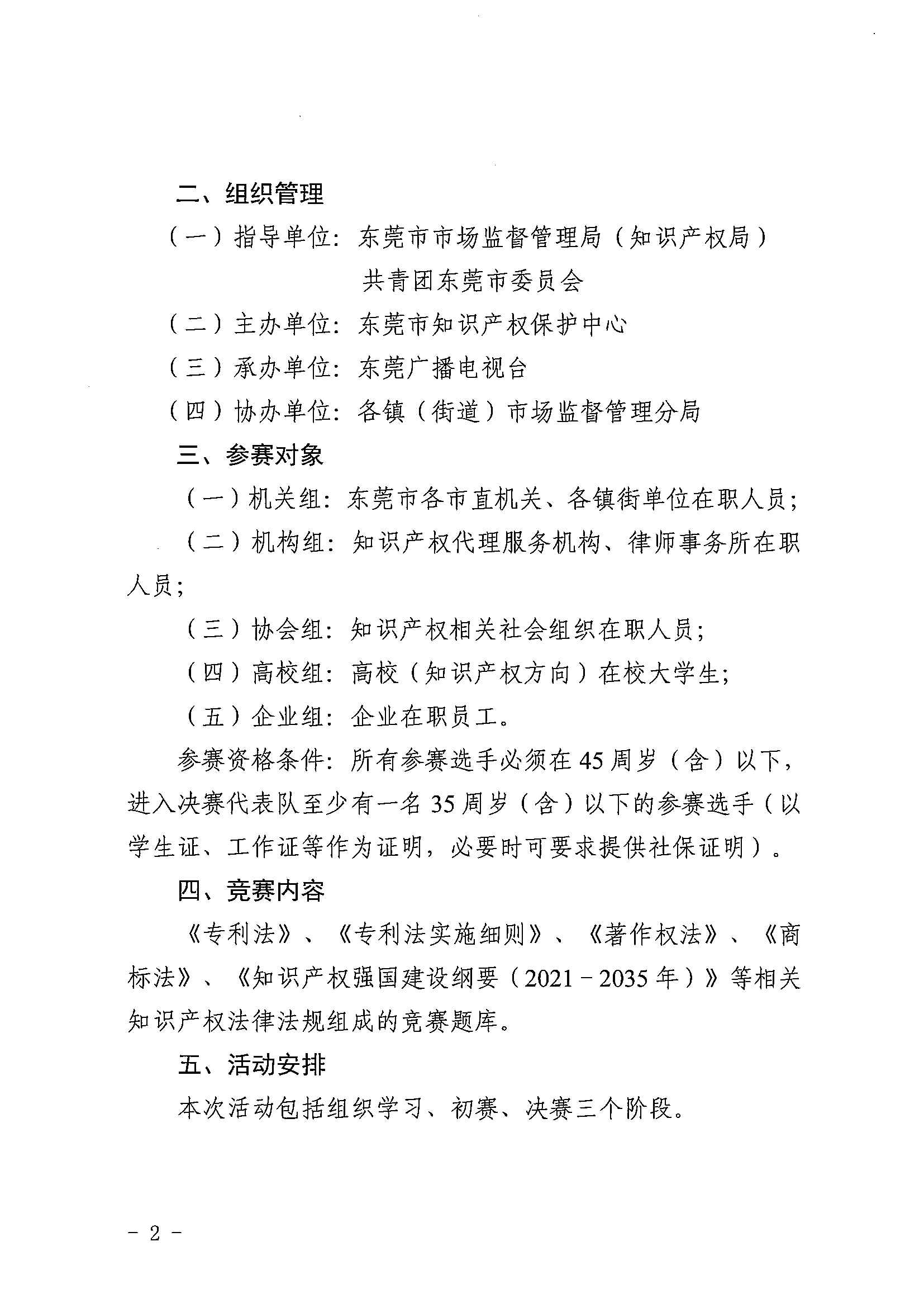
工作日9:00-18:00
0769-22993681/22993685
网站首页
协会介绍
协会简介
会长简介
协会章程
业务介绍
荣誉称号
人民调解委员会
协会专家
入会申请
协会动态
通知公告
新闻动态
会员风采
会员名录
入会申请
政策头条
联系我们
您的位置:
首页
>
通知公告
>
关于举办东莞市知识产权竞赛的通知
协会动态
Association Tendency
·
通知公告
·
新闻动态
联系我们
Contact Us
·
电话:
·
邮箱:
·
地址:
·
微信公众号:
·
小助手企业号:
关于举办东莞市知识产权竞赛的通知
来源:
东莞市知识产权保护中心
发布时间: 2023-10-23
浏览次数: 198
上一条:
关于举办专利代理机构信用监管和知识产权保护专题培训的通知
下一条:
关于组织申报2023年度东莞市商标品牌培育推广项目的通知
快速入口
国家知识产权局
东莞市市场监督管理局
广东省知识产权公共信息综合服务平台
东莞市知识产权信息共享服务平台
协会介绍
协会动态
会员风采
政策头条
联系我们
服务时间
9:00-18:00 周一至周五
邮箱
dgippa@163.com
联系电话
联系地址
@ 2021 东莞市知识产权保护协会 版权所有 | 技术支持 科兜网 |
粤ICP备2022135547号